About the department

The Department of the Premier and Cabinet is the lead agency of the Queensland Government.

The 2020–2021 year has been one of significant challenge, responding to the COVID-19 pandemic, while continuing to deliver for the Premier and the people of Queensland. It has also been a year of significant achievement and opportunity that has seen Queensland go from strength to strength.

The department has worked hard to protect Queenslanders’ health, our economy, and our way of life, focussed on our strategic plan vision – ‘succeeding together to achieve a better life for all Queenslanders’.

Our role as lead agency is to work across government and with our industry and community stakeholders to deliver on the government’s objectives for the community, build trust in a strong, accountable system of government and achieve transformational outcomes for Queenslanders.

The department leads the policy development process across government, providing overarching strategic analysis, insights, and options on key policy initiatives. It leads intergovernmental relations, including supporting the Premier’s attendance at National Cabinet and supports Cabinet and Parliamentary processes and whole-of-government performance management policy and reporting.

The department also stands up teams that focus on emerging priorities such as the COVID-19 Response and Recovery Taskforce and the 2032 Taskforce. We ensure a strong and accountable government by supporting business at Executive Council, providing high-level constitutional and administration support to the Premier and Cabinet, as well as corporate support to ministerial offices and the Office of the Leader of the Opposition.

We pursue strategic advantage for Queensland through whole-of-government strategic communication, protocol, events, and regional, community and international engagement. We maintain a high-performing and responsive workforce through our corporate services supporting and developing our people who are the foundation of everything we do.

The department provides leadership, by overseeing the sector’s delivery of the government’s objectives for the community. This is done by working collaboratively in coordination, communication, and monitoring roles. Following the state election in October, new government objectives for the community were released, which were built around Unite and Recover - Queensland's Economic Recovery Plan. The objectives focus on safeguarding our health, supporting jobs, backing small business, making it for Queensland, building Queensland, growing our regions, investing in skills, backing our frontline services, and protecting the environment.

The state’s revenue was revised downward by more than $1 billion in July due to the impacts of the pandemic. Compounded by federal budget outcomes, the Queensland Fiscal and Economic Review in September presented a challenging scenario. The Queensland Government announced a savings target of $3 billion over four years while remaining focused on taking action to protect Queenslanders’ health, jobs, and businesses. Record investments were made in health, education, training, and infrastructure, in the November 2020 and June 2021 state budgets.

We finished the year with Queensland’s unemployment rate at 5.1 per cent in June 2021, the lowest in 12 years and economic growth double the national average, reflecting the government’s sound stewardship throughout 2020–2021.

The announcement of the successful bid for the 2032 Olympic and Paralympic Games heralds an exciting opportunity for Queensland to build on the significant achievements of 2020–2021 in the decade ahead.

Our Strategic Plan 2020–24

The Department’s vision is: ‘succeeding together to achieve a better life of all Queenslanders.’

Our role is: ‘across government and with our stakeholders we lead, advise, collaborate, coordinate, broker, facilitate, communicate, and monitor to deliver on the government’s objectives for the community, build trust in a strong, responsive and accountable system of government and achieve transformational outcomes for Queenslanders.’

Our strategic objectives are:

Innovative, effective policy: lead the policy development process across government, ensuring effective outcomes for Queenslanders.

Strong, accountable government: ensure a strong system of government.

Strategic advantage for Queensland: inform the strategic direction of government.

A high-performing workforce: maintain a highperforming and responsive workforce.

These objectives are assessed through efficiency and effectiveness measures as outlined in the performance tables of the following sections of the annual report: Policy Advice and Coordination, and Cabinet Support; Strategy and Engagement; Government Services; and Our People.

Our principles are:

Leadership
We lead by providing a whole-of-government perspective, brokering, coordinating, and communicating our common purpose.

Trust
We inspire trust in the system of government by demonstrating integrity, transparency, and accountability in everything we do.

Collaboration
We collaborate with our stakeholders and public sector colleagues to build common understanding and purpose and shared accountability for outcomes.

Agility
We are agile across our workforce empowering and supporting our workforce to meet the changing needs of Queenslanders whilst ensuring a strategic focus on the future.

Innovation
We are future-focused, seeking innovative solutions to create value for Queensland to capitalise on strategic opportunities and support for whole-of-government risk.

Inclusion
We value and respect Aboriginal and Torres Strait Islander cultures in our work and we embrace inclusion and diversity because it makes our workplace and our work more representative, robust, and more resilient.

The DPC Strategic Plan 2020–24 is available on our website www.premiers.qld.gov.au/publications/categories/plans/strategic-plan.aspx

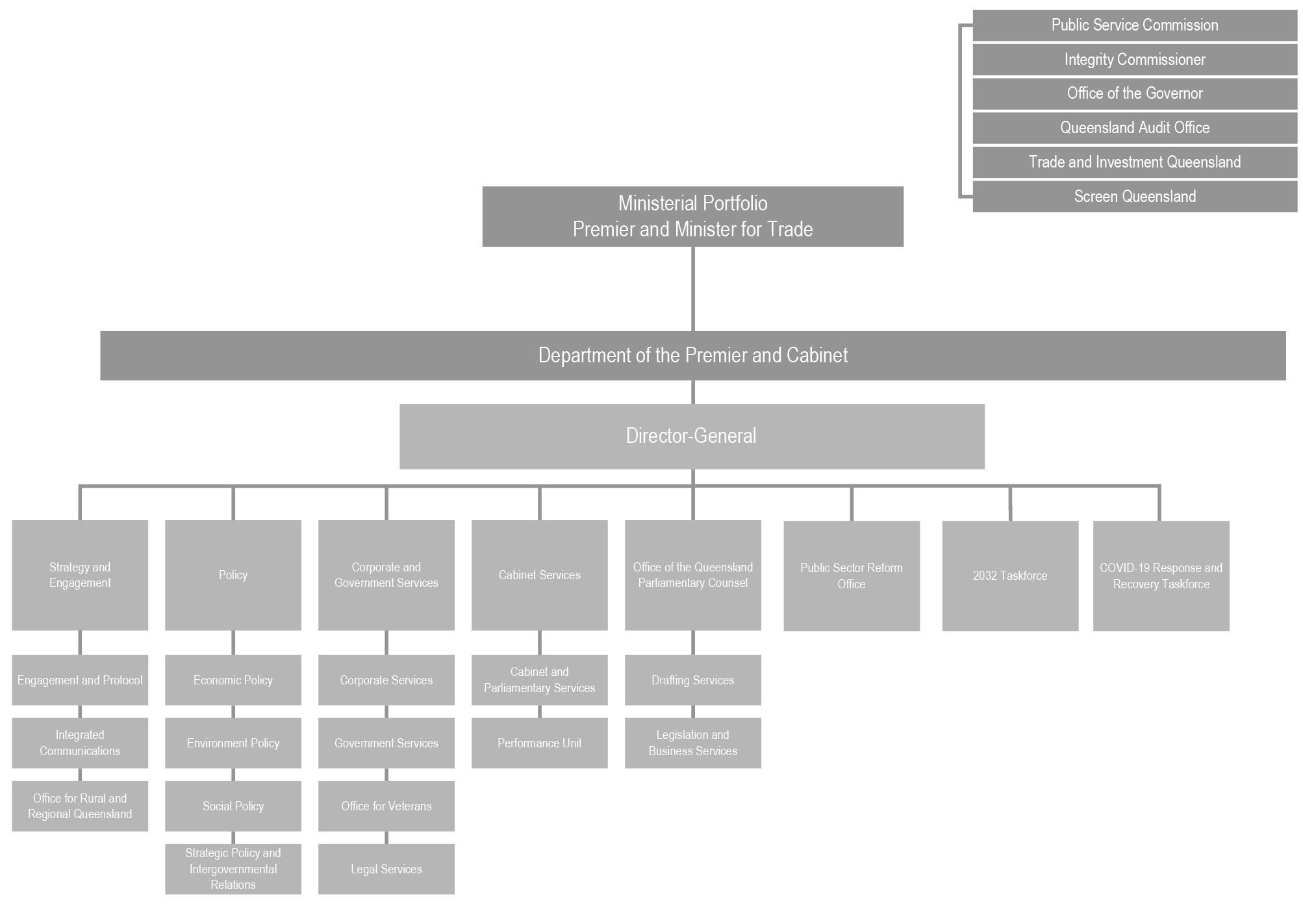
Organisational structure

The Department of the Premier and Cabinet (DPC) delivers its services through the structure outlined in the organisational chart.

The Premier’s portfolio includes the Public Service Commission, Queensland Integrity Commissioner, Office of the Governor, Queensland Audit Office, Trade and Investment Queensland and Screen Queensland. For further information, please refer to each agency’s annual report. For Screen Queensland, refer to their tabled financial statements.

DPC organisational structure

Machinery-of-government changes

Incoming divisions or functions

The following table outlines divisions or functions that joined the department due to machinery-of-government changes on 12 November 2020, and the related annual reports where the nonfinancial performance information and financial statements can be located for the 2020–2021 reporting period.

Joined the department Date of transfer Related annual report*

Anzac Day Trust

12 November 2020

Department of Education 2020–2021

*Financial statements for the 12 November – 30 June 2021 period can be found in the related annual report.

Last updated: 3 November, 2024

Last reviewed: 24 November, 2021